Hammer Strike.

Here is a sample collection from my previous work.

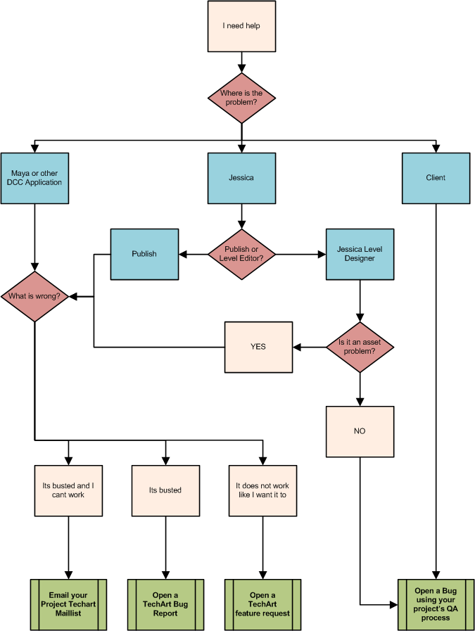
TechArt wears many hats. Here are some visual examples of my work in Pipeline, Tool, Process, Scene Analysis, and System Architecture Development. Working at CCP as provided many opportunities to code all stages of the Art pipeline from the primary source files to the final game entities.

System Diagram System Diagram Content Browser wireframe
Pipeline Diagram Process Flow Scene Analysis

Red Faction: Guerrilla was focused on dynamic destruction as a core gameplay element. This was powered by Havok's physics and a very powerful Stress simulation system. However, the limits of DX9 prevented any form of runtime fragmentation. Much of my early work with Volition was spent developing a toolchain and pipeline for efficiently fragmenting environment assets. The final system was push button simple, supported many styles of fragmentation and was used both inhouse and by our outsource partners...

Destruction effects from Red Faction: Guerrilla Destruction effects from Red Faction: Guerrilla Destruction effects from Red Faction: Guerrilla
Destruction effects from Red Faction: Guerrilla Destruction effects from Red Faction: Guerrilla Destruction effects from Red Faction: Guerrilla

Shader Pipeline developement was also a major element of focus for me on Red Faction: Guerrilla. I was responsible for translating the lessons learned on Saints Row into a new shader pipeline that would minimize the iteration time and maximize creativity and Look Development. The result was a proprietary TechArt focused shader editor, a dynamic material editing system, and an artist facing BDRF shading system.

Node Graph Shader Material Editor UI BRDF discription
BRDF shading example Skin shading example Complex shading example

Shader Look Development on RF:G faced many significant challenges. First, it was a forward renderer. Second, scene graph complexity and simulation time meant that expensive multipass shaders were out. As a result, the whole scene would only be lit with one external light. In Addition, the destructability of all structures rendered global relighting solutions useless. So what do you do when your big rendering feature is Shadows? You cheat your butt off. Enter... smoke and mirrors. We shaded for camera and didn't worry about 'how real light works'.

Material effects from Red Faction: Guerrilla Material effects from Red Faction: Guerrilla Material effects from Red Faction: Guerrilla
Material effects from Red Faction: Guerrilla Material effects from Red Faction: Guerrilla Material effects from Red Faction: Guerrilla
Material effects from Red Faction: Guerrilla Material effects from Red Faction: Guerrilla Material effects from Red Faction: Guerrilla

Once upon a time... I made really bad art, like a boss. True story...

Art from Tabula Rasa Art from Tabula Rasa Cottage interior
PSA animation Frame Character Art Cottage interior